Flashcard Info

Here you can learn everything about this flashcard

Strategie & Management / D. Waldner



Multiple choice cards
Normal cards
Cards total
Category
Language
From

Nach welchem Kriterium werden die Bereiche bei einer funktionalen Organisation aufgeteilt?

--> Verrichtungsorganisation

Nach Funktionsbereichen gegliedert (z.B. Materialwirtschaft, Produktion, Vertrieb, etc.)

Was miss die Leitungstiefe?

Die Anzahl der Hierarchieebenen unterhalb der obersten Leitung in einem Unternehmen.

Welche Alternativen zur Prozessoptimierung gibt es?

  • Weglassen: Nicht wertschöpfende Tätigkeiten (z.B. Doppelarbeiten, Prüfschritte), werden eliminiert
  • Hinzufügen: Teilprozesse / Arbeitsschritte, die einer Verbesserung der Zielerreichung dienen, werden ergänzt
  • Zusammenfassen: Teilprozesse / Arbeitsschritte, die z.B. an einem Arbeitsplatz bewältigt werden können, werden gebündelt
  • Aufteilen: Teilprozesse / Arbeitsschritte, die z.B. für eine Person zu umfangreich sind, werden auf 2 oder mehr Prozessschritte aufgeteilt
  • Parallelisieren: Teilprozesse / Arbeitsschritte, die voneinander unabhängig sind, werden simultan durchgeführt --> Verkürzung Durchlaufzeit
  • Verändern der Reihenfolge: Um Transportzeiten zu reduzieren, Fehlraten zu verringern o.ä. wird die Reihenfolge verändert

Wie funktioniert der Übergang von der Aufgaben- zur Prozessanalyse?

Welches ist die kleinste Organisationseinheit einer Organisation?

Stelle:

Stelle <-- 1:1 --> Person

Was sind die Kriterien zur Auswahl der Organisationstechniken?

  1. Passgenauigkeit ("Fit")
  2. Wirtschaftlichkeit (Pareto-Prinzip / 80:20-Regel)
  3. Transparenz

Was sind die sich gegenseitig beeinflussenden Kriterien der Arbeitssynthese?

Personale Synthese: Bildung einer gewissen Anzahl Arbeitsgängen, die einer (gedachten) Person übertragen werden können. Danach Bestimmung der Arbeitsmenge (Arbeitspensum), bei optimalem Leistungsvermögen.

Räumliche (lokale) Synthese: Gestaltung der optimalen räumlichen Anordnung und Arbeitsplatzaustatttung --> Ziel: Minimierung der innerbetrieblichen Transportwege und damit der Durchlaufzeiten.

Zeitliche (temporale) Synthese: Abstimmung der Leistungen der einzelnen Personen aufeinander --> Ziel: Minimale Durchlaufzeit (bestehend aus Liege-, Rüst-, Bearbeitungs- und Transportzeit)

--> Diese Dinge werden simultan betrachtet

Welche Kritik kommt dem Analyse-Synthese-Konzept zu?

Es wird zuerst die Struktur (Aufbauorganisation) betrachtet und zweitrangig die Prozesse (Ablauforganisation).

Dies führt zu Ineffizienz.

Was ist ein andere Begriff für Managementprozess?

- Führungsprozess

Wie funktioniert Benchmarking und welcher Technik ist dies zuzuordnen?

--> Technik: Situationsanalyse

Für welche Unternehmen eignet sich eine funktionale Organisation?

Kleinere und mittlere Unternehmen mit überschaubarem und einheitlichem Leistungsprogramm in stabiler Unternehmensumwelt

Wie kann die Prozessdefinition (Phase 1) definiert werden?

- Top-Down-Definition --> Am effizientisten, da Gesamtstrategie eingehalten werden und vom Groben ins Detail gearbeitet werden

- Bottom-Up-Definition --> Definition via erfahrene MA, die die Prozesse ausführen

- Kombinierte Vorgehensweise

- Geschäftsfeldanalyse

Nenne 3 Organisationstechniken für folgende Phasen:

A) Informationsgewinnung

B) Situationsanalyse

C) Zielbildung

D) Alternativensuche & -Bewertung

E) Dokumenation

A) Dokumentenanalyse, Fragebogen, Selbstaufschreibung, Laufzeitverfahren, Beobachtung, Interview, Workshop

B) Delphi-Technik, Szenario-Technik, TOWS-Analyse (SWOT-Matrix --> siehe Bild unten), Benchmarking, Aufgaben- und Prozessanalyse, Informations- und Kommunikationsanalyse, Ursache-Wirkungs-Analyse

C) Zielsuche, Zielsystem, Stufenweise Zielgewichtung, Präferenzmatrix

D) Konventionelle Suche, Brainstorming, Brainwritting, Morphologie, Verbale Bewertung, Checkliste, Wirtschaftlichkeitsanalyse, Nutzwertanalyse

E) Stellenbeschreibung, Organigramm, Funktionendiagramm, Ablaufdiagramm, Ereignisgesteuerte Prozesskette, Swimlane, Kommunikationsdiagramm

Nach welchem Prinzip soll eine Organisation gestaltet werden?

"Structure follows Process follows Strategy"

--> Zuerst wird die Strategie definiert, danach die Prozesse und dann die dazu passende Struktur.

Was sind Primärprozesse?

- Marktprozesse, die unmittelbar an der Wertschöpfung beteiligt sind

- Prozesse, die auf die Erstellung und den Vertrieb eines Produktes gerichtet sind

--> direkter Bezug zu externen Kunden

Was sind die Synthesekriterien bei der Aufgabensynthese?

- Zweckbeziehung

--> Entscheidendes Kriterium für die Vereinigung von Teilaufgaben im Hinblick auf die verfolgte Zielsetzung

- Aufgabenträger

--> steht im Vordergrund, wenn besondere Eignung und Sachkenntnisse optimal genutzt werden

- Sachmittel

--> sinnvoll, wenn sich Teilaufgaben bestimmten Maschinen, Vorrichtungen, EDV-Anlagen usw. zuordnen lassen

- Verrichtung

- Objekt

- Rang

- Phase

- Zeit

- Raum

--> spielen selten eine Rolle

Was sind Dimensionen der Organisation?

- Zeit --> Zeitpunkt: Start- und Endzeitpunkt, Termine / Zeitdauer: Durchlauf-, Bearbeitungs-, Transport-, Liege-, Rüst- und Prozesszeit

- Raum --> Raumbedarf, Standorte von Sachmitteln, Arbeitsplätzen und Organisationseinheiten

- Menge --> Quantifizierung der Organisationselemente und zeitlichen und räumlichen Aspekte

Beschreibe, wie man von der Gesamtaufgabe (Analyse-Synthese-Konzept) zur Gesamtorganisation gelangt.

Was sind Elemente der Organisation?

- Aufgaben --> dauerhaft wirksame Aufforderungen, Verrichtungen an Objekten zur Zielerreichung durchzuführen

- Aufgabenträger --> Einzelpersonen oder Gruppen, die für die Durchführung von Aufgaben verantwortlich sind

- Sachmittel --> Instrumente, die zur Aufgabenerfüllung eingesetzt werden und Aufgabenträger entlasten und deren Leistung verbessern

- Informationen --> Werden zur Aufgabenerfüllung benötigt (Unterstützung)

Was sind Vor- und Nachteile er ereignisgesteuerten Prozesskette?

Vorteile:

- Übersichtliche und logische Darstellung
- Problemlose Erweiterbarkeit (eEPK)
 

Nachteile

- Komplexe und platzaufwendige Darstellungen
- Kenntnis der Logik und Symbolik erforderlich

Was sind die Merkmale von Stellen?

1. Dauerhafte Aufgabenbündelung --> Zuständigkeit für definierten Aufgabenbereich auf längere Sicht

2. Versachlichter Personenbezug --> Stelle richtet sich nach quantitativem und qualitativem Leistungsvermögen von mind. 1 Person (--> Stelleninhaber) --> Orientierung an fiktiver Person mit Normaleignung und Normalleistung --> Organisation von Personenwechsel unabhängig

3. Kompetenzen --> Formale Rechte und Befugnisse, die dem Stelleninhaber übertragen werden --> Voraussetzung für ordnungsgemässe Bewältigung der Arbeit & Eingrenzung des Handlungsspielraums

4. Verantwortung --> Pflicht einer Person, für die Folgen ihrer Entscheidungen und Handlungen einzustehen --> Verpflichtung, die Aufgaben und Kompetenzen richtig wahrzunehmen

Welche Ebenen gibt es vom Groben ins Detail für alle Prozessarten (Management-, Geschäfts- und Supportprozesse)?

Prozessebene 1: Hauptprozesse

Prozessebene 2: Prozesse

Prozessebene 3: Teilprozesse

Prozessebene 4: Elementarprozesse

Beispiel:

Was sind Merkmale der Zielsuche?

- Probleme als Anstoss

- Klarheit und Orientierung

- Zielsuche als sozialer Prozess

Was zeichnet Unternehmen mit einem tiefen Organisationsgrad aus?

Unternehmen kann flexibel auf sich verändernde Bedingungen reagieren.

--> Dispositiv: Regelungen im Einzelfall, hoher Handlungsspielraum innerhalb von organisatorischen Grenzen.

In welche Arten können Stellen gegliedert werden?

1. Linienstellen (Leitungsstelle --> Leitung & Durchführung, Ausführungsstelle --> Ausführung)

2. Unterstützende Stellen (Stabsstelle --> spezialisierte Leitungshilfe --> an eine Leitung gebunden --> Entscheidungsvorbereitung / fachliche Beratung / Informationsdrehscheibe / Unterstützung & Überwachung der Umsetzung, Assistenzstelle --> generalisierte Leitungshilfe --> rein mengenmässige Entlastung einer Leitung, Dienstleistungsstelle --> Unterstützungsaufgaben für mehrere Leitungsstellen)

Was sind Merkmale der Swimlane?

- Darstellung der Arbeitsabläufe als zeitliche Folgebeziehungen unter Zuordnung zu den betreffenden Organisationseinheiten
- Verbindung von Aufbau- und Ablauforganisation wird grafisch dargestellt und erleichtert die Orientierung
      - Pfeil: Flussrichtung
      - Rechteck: Ablaufelemente innerhalb des Untersuchungsbereiches
      - Swimlanes: funktionsbereichsbezogene Bahnen, in denen der Prozess verläuft

Nenne 3 Vor- und Nachteile von einem Mehrliniensystem.

Vorteile Nachteile
Spezialisierung der Leitung durch Verteilung einzelner Funktionen auf mehrere Instanzen Problematische Abgrezung von Aufgaben, Verantwortung und Kompetenzen
Entlastung der Leitungsspitze Gefahr von widersprüchlichen Weisungen (Kompetenzkonflikten) und zu vielen Kompromissen
Verkürzung der Informations- und Weisungswege Umfangreicher Abstimmungsbedarf mit Zeitverlusten
Direkte und schnelle Kommunikation Grosser Bedarf an Führungskräften
Betonung der fachlichen Autorität; geringere hierarchische Distanz Problematische Zurechnung von Fehlern
Mehrfachunterstellung fördert produktive Konflikte; dadurch hohe Problemlösungskapazität Ressortdenken der Vorgesetzten verhindert eine ganzheitliche Sicht

 

Was ist eine Prozesskette?

Zeitliche und sachlogische Verbindung von mehreren inhaltlich zusammenhängenden Prozessen

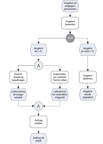
Was sind Merkmale der ereignisgesteuerten Prozesskette?

- Weite Verbreitung durch Verwendung im SAP-System

- Aussagekräftiger als Ablaufdiagramm; geeignet für die Darstellung komplexer betrieblicher Prozesse
      - Ereignisse: zeitpunktbezogene Zustände (Sechsecke)
      - Funktionen: zeitraumbezogene Zustände (Rechtecke mit runden Ecken)
      - Verknüpfungen: logische Operatoren zur Verknüpfung der Prozesselemente (UND-, ODER, XODER-Operatoren)
      - Kontrollfluss: Pfeillinie zur Abbildung der Beziehungen

Was betrachtet die Struktur (Dreieck der Organisation)?

- Ablauforganisation

- Aufbauorganisation

Nenne 2 Vor- und Nachteile von einem Stabliniensystem.

Vorteile Nachteile
Einfaches Leitungssystem mit eindeutigen Kommunikations- und Weisungswegen Allgemeine Nachteile von Stabstellen, insbesondere informelle Macht, nicht formalisierte funktionale Autorität, fehlende Akzeptanz
Spezialisierung der Leitung durch die Zuordnung von Stäben --> fachliche und quantitative Entlastung und erhöhte Koordinationsfähigkeit Allgemeine Nachteile des Einliniensystems
Besserer Informationsstand der Leitungsstellen Problematische Unterstellung von Stäben unter die Linie und von nachgeordneten Stabsstellen unter vorgesetzte Stabsstellen im Falle einer Stabshierarchie

 

Vervollständige den Satz:

"Je tiefer der Organisationsgrad, desto..."

"...elastischer ist ein Unternehmen"

Was betrachtet die Arbeitsanalyse?

Fortführung der Aufgabenanalyse unter besonderer Betonung der erforderlichen Arbeitsschritte.

Erforderlich, da aus Aufgabenanalyse gewonnen Teilaufgaben der räumliche, zeitliche und personelle Zusammenhang nicht ersichtlich ist.

--> Wie ist etwas zu tun?

Was ist das Problem, wenn zuerst die Struktur und dann die Prozesse definiert werden?

Prozesse werden ineffizient, da ggf. die Personen in der definierten Struktur nichtzu den Prozessen passen.

Was sind andere Begriffe für Primärprozesse?

- Wertschöpfungsprozesse

- Kernprozesse

- Leistunsprozesse

Was sind Ziele der Situationsanalyse?

- Identifikation von Schwachstellen

- Beurteilung von Ursache-Wirkungs-Zusammenhängen

- Gewinnung von ersten Ansatzpunkten für die Problemlösung

Nenne 3 Vorteile der Prozessorientierung.

- Verringerug von gegenseitigen Abhängigkeiten einzelner Tätigkeiten sowie der Schnittstellenproblematik

- Ganzheitliche Prozessverantwortung

- Selbstabstimmung

- Motivationspotenziale

- Kundenorientierung

- Konzentration auf wertschöpfende Tätigkeiten

- Ständige Optimierung der Abläufe im Sinne eines KVP (kontinuierlicher Verbesserungsprozess)

Was ist eine Prozesskette?

Eine Verbindung von mehreren (Teil-)Prozessen

Was ist eine Organisationseinheit?

Organisatorische Einheit, die durch die Zusammenfasung von Teilaufgaben und die Zuordnung zu gedachten Personen entstehen.

In welche Kriterien lässt sich die Stellenbildung aufteilen?

- Stellenbildung ad rem: Stellenaufgabe im Mittelpunkt

- Stellenbildung ad personam: Auf konkreten Stelleninhaber zugeschnitten

- Stellenbildung ad instrumentum: Stellenbildung nach technischer Ausstattung

- Stellenbildung auf Grund rechtlicher Normen: "Beauftragte" (z.B. Datenschutz-, Arbeitssicherheitsbeauftragte)

Was betrachtet die Aufgabensynthese?

Zusammenfassung der in der Aufgabenanalyse gewonnenen Teilaufgaben zu sinnvollen und verteilungsfähigen Aufgabenkomplexen

--> Aufgabenkomplexe, die im Rahmen der Stellen- und Abteilungsbildung bestimmen Organisationseinheiten zugeordnet werden können.

Wann spricht man von einer Unterorganisation?

Wenn zu wenige sich wiederholende Vorgänge allgemein geregelt werden.

Was misst die Leitungsspanne?

Die Anzahl der direkt unterstellen Mitarbeiter

--> Nimmt i.A. von oben nach unten zu (Unterste Leitungsstelle meist grössere Leitungsspanne, da nur ausführende MA unterstellt / oberste Leitungsstelle meist geringe Leitungsspanne, da unterstellte MA komplexe Aufgaben haben)

Was sind Sekundärprozesse?

- Indirekte Aktivitäten, die für die Sicherstellung der Betriebsbereitschaft sorgen

- Prozesse, die die kontinuierliche Ausführung der Primärprozesse unterstützen

--> Bezug zu internen Kunden

Wo soll sinnvollerweise die Grenze der Aufgabenanalyse liegen?

Dort, wo ein Aufgabenbereich entsteht, der sich einer (gedachten) Person zuordnen lässt.

Welchen Nachteil haben steile Konfigurationen?

Lange und durch Hierarchieebenen unterbrochene Informationswege

Welche Arten der Situationsanalyse gibt es?

Strategische & operative

Beschreibe die Wirkungsweise von Redesign und KVP.

Prozessweiterentwicklung ergibt sich z.B. aus nicht erfüllten Prozesszielen, Abweichungen der Kundenwünsche oder veränderten Umweltbedingungen, Benchmarking-Ergebnissen oder neuen Geschäftszielen.

--> KVP = kleine Schritte über längeren Zeitraum --> optimierte Prozessdurchführung

oder

--> Re-Design = Prozess-Veränderung in kurzer Zeit mit dem Ziel einer weitreichenden Steigerung der Prozess-Leistungsfähigkeit

--> Re-Design erforderlich, wenn Leistung dauerhaft und signifikant von der Outputnorm und/oder Prozesszielen abweicht oder Outputnorm nicht mehr den aktuellen Marktanforderungen entspricht

--> Nach Re-Design anschliessend KVP, um Prozessleistung in Zukunft sicherzustellen

Welche Aufgaben lassen sich den Managementprozessen zuordnen?

- Planung, Steuerung und Controlling der Unternehmensaktivitäten

  1. Strategische Managementprozesse (strategische Planung, Controlling)
  2. Operative Managementprozesse (Steuerung der Leistungsprozesse)

Was bedeutet die Prozessintegration?

Prozesse, welche weitgehend identische Abläufe haben, werden auf eine übergeordnete Hauptprozessebene integriert, um gemeinsame Ressourcen zu nutzen.

Die Integration ist am Konfigurationspunkt beendet --> dort, wo die Prozessschritte nicht mehr identisch sind:

Was sind typische Aufgaben der direkten Führung?

- Neue Mitarbeiterziele definieren

- Neue Aufgabenbereiche zuweisen oder "wegnehmen" (z.B. durch Automatisierung)

- Mitarbeiter versetzen, entlassen

- Weiter- und Ausbildungen der Mitarbeiter veranlassen

Was sind "kritische Prozesse"?

Prozesse mit grosser Bedeutung für den Unternehmenserfolg und die externen Kunden

Welches sind typische Organisationen mit einem hohen Organisationsgrad?

- Transportwesen

- Kreative Berufe (Werbung, Marketing, Film, Mode)

Wie funktioniert die Kosten-Wirksamkeits-Analyse?

1. Kostenanalyse (erwartete einmalige und laufende Kosten --> Personalkosten, Sachkosten, Kosten für Fremddienste)
2. Wirksamkeitsanalyse (Untersuchung der Wirksamkeit --> in Nutzwerte transformieren)
3. Auswertung der Kosten- & Wirksamkeitsgrössen (Gesamtkosten  / Gesamtnutzwert)

Nenne zwei Vor- und Nachteile von divisionalen Organisationen.

Vorteile Nachteile
Entlastung der Unternehmensführung --> stärkere Konzentration auf strategische Fragen Gefahr des Spartenegoismus und kurzfristigen Gewinn- und Rentabilitätsorientierung
Ganzheitliche Delegation von Aufgaben, Verantwortung und Kompetenzen möglich Suboptimale Ressourcenlokationen und Doppelarbeiten möglich
Bessere Koordination und schenllere Entscheidungsfindung innerhalb der Divisions Mehrbearf an Leitungsstellen
Divisions können auf Umweltänderungen flexibel reagieren Zentralfunktionen zur übergreifenden Koordination der Divisions erforderlich
Weit gehende unternehmerische Selbstständigkeit der Spartenleiter erhöht die Motivaion und ermöglich eine bessere Erfolgsbeurteilung Gefahr von unproduktiven Konflikten zwischen Divisions und zwischen Divisions und Zentralfunktionen
Vielfältige Möglichkeiten zur Personalentwicklung  

 

Was ist das Trilemma der Informationsgewinnung?

- Informationsangebot
- Informationsnachfrage
- Informationsbedarf

--> knappe Ressourcen, ausserordentliche Komplexität, erhebliche Widerstände

--> Aufwand für die Informationsbeschaffung nimmt im Allgemeinen exponentiell mit dem Genauigkeitsgrad zu --> Motto: Soviel Information wie nötig!

Was misst die Leitungsintensität?

Verhältnis zwischen Leitungs- und Ausführungsstellen

Beispiel am Bild:
Steile Konfiguration --> 15 Leitungsstellen : 16 ausführende Stellen
Flache Konfiguration --> 5 Leitungsstellen : 16 ausführende Stellen

Welcher Begriff passt zu folgender Beschreibung:

"vorläufige und von vorherein zeitlich befristete Regelungen"

"spontan, ungeplant, ohne Regeln"

Improvisation

Was sind Probleme der Situationsanalyse?

- Vorliegende Informationen reichen nicht aus

- Sehr komplexe Ursache-Wirkungszusammenhänge

- »lack of cognitive capacity«

In welche Arten können Gremien gegliedert werden?

1. Hauptamtliche Gremien (Leitungsgruppe, Arbeitsgruppe)

2. Nebenamtliche Gremien (Ausschuss, Problemlösegruppe)

3. Projektgruppe (haupt- oder nebenamtlich)

Was sind die Determinanten der Leitungsspanne?

Was ist die Definition der prozessorientierten Organisationsgestaltung (Prozessorganisation)?

Dauerhafte Strukturierung und die laufende Optimierung von Geschäftsprozessen im Hinblick darauf, die Prozessziele zu verstehen.

Wie ist die Vorgehensweise bei der Zielbildung?

- Festlegung der Personen oder Personengruppen, die in den Prozess der Zielbildung mit einbezogen werden

- Kreativer Prozess

- Ziele werden operationalisiert, hinsichtlich ihrer Zusammenhänge geordnet und gemäss ihrer Bedeutung gewichtet

  • Zielsystem,
  • Stufenweise Zielgewichtung
  • Präferenzmatrix

Für welche Unternehmen eignet sich eine funktionale Organisation?

Mittlere und grosse Mehrprodukt-Unternehmen in dynamischer Unternehmensumwelt

Was sind die Ziele der Dokumentation?

- Vermeidung potenzieller Missverständnisse

- Identifizierung bislang unerkannter organisatorischer Schwachstellen

- "Substitutionsprinzip der Organisation" --> Improvisation & Disposition durch generelle Regelungen ersetzen

- Grundlage für spätere Dokumentenanalysen

Was betrachtet die Arbeitssynthese?

Zusammenfassung der in der Arbeitsanalyse gewonnenen Arbeitsgänge zu Arbeitsprozessen

--> Optimale Gestaltung der Arbeitsabläufe unter Berücksichtigung der Arbeitsmenge, des Leistungsvermögens der Arbeitskräfte und verfügbaren Sachmittel.

Was soll bei einem Formular zur Informations- und Kommunikationsanalyse festgehalten werden?

- Art & Inhalt der Information

- Sender

- Empfänger

- Weg / Mittel

- Detaillierung / Aktualität

Was meint Erich Gutenbergs "Substitutionsprinzip der Organisation"?

Improvisation und Disposition werden durch generelle Regelungen ersetzt, wenn sich die betrieblichen Aufgaben häufig und in gleicher Weise wiederholen.

Was sind Vor- und Nachteile von Swimlanes?

Vorteile:

- Übersichtliche und logische Darstellung
- Aussagekräftig durch Verbindung von Aufbau- und Ablauforganisation

Nachteile

- Komplexität und Platzbedarf steigen mit der Anzahl der Ablaufelemente und der Funktionsbereiche schnell an

Welche Kategorien gehören laut Porter zu den sekundären Wertaktivitäten?

- Beschaffung

- Technologieentwicklung

- Personalwirtschaft

- Unternehmensinfrastruktur

Was bewirken Supportprozesse?

- Sicherstellung der Betriebsbereitschaft und der Ausführung der Management- und Kernprozesse

- Ohne direkten Kundennutzen

Welche Arten von Zielen gibt es?

- Organisationsziele (ökonomische Ziele, Sozialziele und ökologische Ziele)

- Vorgehensziele (Lösungsweg von der Situationsanalyse bis zur Implementierung)

Wann eignet sich eine steile Konfiguration?

Bei hoher Aufgabenkomplexität

Nenne 3 Vor- und Nachteile von einem Matrixsystem.

Vorteile Nachteile
Entlastung der Leitungsspitze Keine einheitliche Leitung
Direkte Kommunikations- und Weisungswege mit der Möglichkeit der mehrdimensionalen Koordination Grosser Bedarf an Führungskräften
Nutzung von Spezialisierungsvorteilen Umfangreicher Kommunikations- und Abstimmungsbedarf --> Zeitverlust
Produktive Konflikte fördern die Problembewältigung --> ständiger Anreiz der Leitungsstellen zur Teamarbeit Gefahr von Kompetenzkonflikten und zu vieler Kompromisse
Kaum ausgeprägtes Hierarchiedenken Zwang der Kompetenzregelung an den Schnittstellen der Matrix --> Gefahr der Überorganisation und Bürokratisierung
  Hohe Anforderungen an die Kooperations- und Teamfähigkeit der Dimensionsleiter

 

Wie funktioniert die TOWS-Analyse und welcher Technik ist dies zuzuordnen?

--> Technik: Situationsanalyse

Weshalb spricht man bei einem Organigramm eines Projektmanagements von einem "Wasserfall"?

Die Teilprojektmanager haben nach unten ein Informationsrecht und die Mitarbeiter der Teilprojekte nach oben eine Berichtspflicht.

Welche Prozessbarrieren gibt es?

Modell anhand Total Cycle Time (TCT):

Was sind Teilprobleme temporaler Synthese?

- Zusammenfassung von Arbeitsgängen zu Arbeitsgangfolgen

- Festlegung des Arbeitstakts pro Gangfolge sowie deren Abstimmung

--> Ziel: Minimierung der organisatorischen Lagerbestände

Welche Konfigurationsmodelle gibt es?

1. Delegationsmodell (Top-Down-Approach): Entlastung der Unternehmensführung --> Aufgabendifferenzierung und Delegation --> oberste Leitung behält Gesamtverantwortung --> für Lösungen von umfassenden / das gesamte Unternehmen betreffende Problemen zuständig, Lösungen von Teilproblemen wird an unterstellte Instanzen abgegeben

2. Kombinationsmodell (Bottom-Up-Approach): Bildung geschlossener Verantwortungsbereiche --> Erleichterung der Koordination der einzelnen Stellen mittels Bildung von Abteilungen --> Abstimmungsprobleme innerhalb der Abteilung können unmittelbar durch Abteilungsverantwortlichen gelöst werden --> oberste Leitung muss sich nicht damit befassen

Was ist das Dualproblem der Organisationsgestaltung?

--> Zuerst Problem der Arbeitsteilung (organisatorische Differenzierung) und danach das Problem der Arbeitsvereinigung (organisatorische Integration)

Was ist der Unterschied zwischen Erneuerung und Optimierung?

Erneuerung ist eine radikale, fundamentale und oft für grosse Unternehmensteile betreffende Veränderung.

Optimierung ist KVP (kontinuierlicher Verbesserungsprozess) für kleinere Unternehmensteile

Welche Prozesse sind kritisch, habe also einen hohen Einfluss auf den Unternehmenserfolg und grosse Bedeutung für externe Kunden?

- Auftragsabwicklung

- Service

- Akquisition

- Neuprodukteentwicklung

Was beschreibt die horizontale Spezialisierung?

Umfang der Aufgaben, die eine Person wahrnimmt

--> Vielzahl: Generalist / hochgradig spezialisierte Routinetätigkeit: Spezialist

Wie hoch ist die Aussagekraft von Kommunikationsdiagrammen?

Neben Richtung und Intensität lassen sich auch fehlende oder unzureichende Kontakte zwischen Organisationseinheiten erkennen, die eigentlich eng zusammenarbeiten müssten

Was sind Vor- und Nachteile von Kommunikationsdiagrammen?

Vorteil: Übersichtliche und leicht verständliche Form

Nachteil: Bei zunehmender Anzahl von Organisationseinheiten und sehr intensiven Kommunikationsbeziehungen --> Verlust der Übersichtlichkeit

Was sind Beziehungen der Organisation?

- Aufbauorganisation

- Ablauforganisation

Was sind Probleme bei der Alternativensuche & -Bewertung?

- Auffinden von »passenden« Organisationslösungen (Struktur-Strategie-Kultur-Technologie-Fit)

- Bewertung von Strukturalternativen ist nicht frei von subjektiven Einflüssen

Welche externen Einflüsse führen laut St. Galler Managementmodell zu Veränderungen im Unternehmen?

1. Gesellschaft (Ethik, Megatrends, Politik)

2. Natur (Missernten, Naturkatastrophen, Klima, Rohstoffe, Abfallentsorgung)

3. Technologie (Digitalisierung, Big Data)

4. Wirtschaft (konjunturelle Schwankungen)

Welche Ebenen gibt es in der Leitungshierarchie?

1. Obere Instanzen (Top-Management) --> Leitungsaufgaben für Gesamtunternehmen --> ihre Aufgaben können nicht delegiert werden --> Grundsatzentscheidungen

2. Mittlere Instanzen (Middle-Management) --> Mittlerfunktion zwischen Entscheidungen der oberen Leitungsebene und der praktischen Umsetzung --> Konkretisierung der Unternehmensziele für ihren jeweiligen Verantwortungsbereich

3. Untere Instanzen (Lower-Management) --> Operatives Management --> Einzig ihren Unterstellen gegenüber Weisungsbefugnis --> sind selbst in grossem Umfang ausführend tätig --> Übermittlung und verständlich machen von Plänen und Anordnungen der vorgesetzten Stellen

Wie funktioniert das Prozessmanagement als Primärorganisation?

--> Konsequenteste Umsetzung des Prozessmanagement-Konzepts.

--> Gesamtes Unternehmen wird als Vielzahl von miteinander vernetzten materiellen und informationellen Prozessen aufgefasst

--> Bilden eigenständige Organisationseinheiten, die eigenverantwortliche und ganzheitliche Auftragsbearbeitung durchführen ("Case-Management").

--> Koordination erfolgt nicht über Hierarchie, sondern durch interne und extere Kunden-Lieferanten-Beziehungen --> müssen unter Wettbewerbsdruck ständig optimiert werden --> Erhalt der Marktfähigkeit

Was ist ein Geschäftsprozess?

Kette von inhaltlich zusammenhängenden Aktivitäten zur Leistungserstellung und -verwertung. Ergebnis leistet einen wesentlichen Beitrag zum Unternehmenserfolg

Welcher Begriff passt zu folgender Beschreibung:

"fallweise, punktuelle Entscheidungen"

"situative und unterschiedliche Regelungen"

Disposition

Was sind Gestaltungsaspekte der Organisation?

1. Elemente

2. Dimensionen

3. Beziehungen

Nenne die Faktoren der externen Orientierung, welche Organisationskonzepte erfüllen müssen.

1. Innovationsfähigkeit

2. Markt- und Wettbewerbsorientierung

3. Flexibilität / Agilität

Was wird in der Ablauforganisation betrachtet?

Prozesse der Organisation

- Zeitlich-logische Reihenfolge der Aufgaben / Arbeitsprozesse

Wie funktioniert die Nutzwertanalyse?

1. Einengung des Entscheidungsfelds
2. Auswahl der Zielkriterien & Zielgewichte (Hauptziele: hohe Gewichte, Nebenziele: niedrige Gewichte)
3. Ermittlung der Zielbeiträge
4. Umwandlung der Zielbeiträge in einheitliche Zielwerte
5. Ermittlung der Nutzwerte für jede Alternative und Wahl derjenigen mit demhöchten Gesamtnutzwert

Welche Dinge eignen sich für ein Outsourcing und was sollte in keinem Fall outgesourct werden?

Eignet sich: Supportprozesse

Darf nicht outgesourct werden: Kernkompetenzen

Was ist die morphologischen Analyse?

Was sind die Konsequenzen des Wandelns vom Verkäufer- zum Käufermarkt?

Verkäufermarkt: "Economies of Scale" --> Verkäufer bestimmt Marktspielregeln --> Produkt-Innovation führt zu Marktvorteil --> lange Lieferzeiten, geringe Sortimentsbreite, keine Produktvarianten, geringes Know-How im Produkt, lange Innovationszyklen --> wenig Konkurrenz

Käufermarkt: "Economies of Scope" --> Käufer bestimmt Marktspielregeln --> Prozess-Innovation führt zu Marktvorteil --> kurze Lieferzeiten, grosse Sortimentsbreite, Variantenvielfalt, zunehmende Produktionskomplexität, kurze Innovationszyklen --> viel Konkurrenz

Welches sind typische Organisationen mit einem hohen Organisationsgrad?

- Spital

- Militär

- Fliegerei

- Pharma

- Chemie

- Gesundheitswesen

Welche Punkte müssen für einen Geschäftsprozess definiert werden?

1. Prozessaufgabe
2. Anstoss
3. Quelle
4. Anfangsaktivität
5. Endaktivität

6. Senke
7. Prozesse
8. Prozessziele
9. Leistungsmenge

Beispiel:

Was wird in der Aufbauorganisation betrachtet?

Hierarchie der Organisation

--> Aufgabenverteilung, Kompetenzen, Verantwortung

Was sind Bestimmungsmerkmale einer Aufgabe in der Aufgabenanalyse?

Verrichtung: Was ist zu tun? (Art der geistigen oder körperlichen Tätigkeit)

Objekt: Woran ist etwas zu tun? (Gegenstand der Tätigkeit)

--> vorranginge Bedeutung bei Aufgabenanalyse

Aufgabenträger: Wer muss etwas tun? (Ausführende Person)

Sachmittel: Womit ist etwas zu tun? (Hilfsmittel bei der Aufgabenerfüllung)

Zeit: Wann ist etwas zu tun? (Zeitpunkt, Zeitraum, Zeitablauf)

Raum: Wo ist etwas zu tun? (Ort, an dem die Tätigkeit ausgeübt wird)

Was versteht man unter dem organisatorischen Kongruenzprinzip?

Aufgabe, Verantwortung und Kompetenz müssen übereinstimmen

Beispiele für Abweichungen:
- Frühstücksdirektor --> Aufgaben ohne Kompetenzen und Verantwortung

- Amtsanmassung --> Kompetenzausübung ausserhalb des eigenen Aufgabengebiets

- Sündenbock --> Verantwortung ohne Aufgaben und Kompetenzen

Ergänze folgendes Bild korrekt:

A) Primär
B) Sekundär
C) Externer
D) Interner
E) Externer
D) Interner
G) Geschäfts
H) Support

Was sind Merkmale von Funktionsdiagrammen?

Die einzelnen Aufgaben werden den beteiligten Stellen in einer zweidimensionalen Übersicht zugeordnet:
- Zeilen: Aufgaben und Teilaufgaben
- Spalten: Stellen
- Matrixfelder: Funktionen der Stellen im Hinblick auf die Arbeitsschritte

In welche Kategorien unterteilt Porter die primären Wertaktivitäten?

- Eingangslogistik (Empfang, Lagerhaltung & Distribution von Betriebsmitteln und Material)

- Operationen (Be- und Verarbeitung des Inputs)

- Marketing & Vertrieb (Einsatz der Marketinginstrumente, die potentielle Kunden zum Produktkauf bewegen)

- Ausgangslogistik (Sammlung, Lagerung & Distribution des Produkts an Abnehmer)

- Kundendienst (Installation, Reparatur, Ersatzteilversorgung & Produktanpassung)

Was sind Formen der Lösungsvarianten bei der Alternativensuche und -Bewertung?

- Vorläufige organisatorische Lösungen

- Anpassungslösungen

- Korrekturlösungen

- Vorbeugende Lösungen

- Eventuallösungen

Was sind Ziele der Alternativensuche?

-  Identifikation von geeigneten organisatorischen Lösungen

- Wahl derjenigen Alternative, die eine optimale Problemlösung verspricht

Was zeichnet Unternehmen mit einem hohen Organisationsgrad aus?

Unternehmen agiert immer gleich oder ähnlich in vergleichbaren Situationen.

--> Hoch organisiert: klare Regelungen, die auch angewendet werden

Nach welchem Kriterium werden die Bereiche bei einer divisionalen Organisation aufgeteilt?

Nach Produktgruppen, Kunden oder Regionen

Was ist die institutionale Sichtweise einer Organisation?

"Das Unternehmen ist eine Organisation"

--> Geprägt durch Organisationssoziologie und -psychologie

--> Eine Organisation ist ein zielgerichtetes soziales System, in welchem Menschen mit eigenen Wertvorstellungen und Zielen tätig sind.

--> Gesamtführung (normatives, strategisches und operatives Management)

Was sind typische Aufgaben der indirekten Führung?

- Entschluss für einen neuen Geschäftszweig

- Umgang mit neuen Rahmenbedingungen

- Outsourcing

- Effizienzsteigerung

Welches sind die beiden Sichtweisen der Organisation?

Sichtweise 1: Das Unternehmen hat eine Organisation

Sichtweise 2: Das Unternehmen ist eine Organisation

Wann spricht man von einer Überorganisation?

Wenn ungleichartige oder unregelmässige Sachverhalte mit Dauerregelungen erfasst werden, obwohl sie individuell zu entscheiden wären.

Nenne 5 Gegensätze zwischen der klassischen Funktionsorientierung und der Prozessorientierung.

Funktionsorientierung Prozessorientierung
hierarchisch kooperativ
geschlossen vernetzt
starr & träge flexibel & schnell
Tunnelblick integriert / automatisiert
Silo-Organisation Prozess-Organisation

 

Was sind Vor- und Nachteile von Funktionsdiagrammen?

Vorteile:

- Übersichtlicher Gesamteindruck von Aufgabenzusammenhängen, Kompetenzen und Verantwortlichkeiten der beteiligten Stellen

- Erkennen von Kompetenzüberschneidungen oder fehlenden Zuständigkeiten

- Geringer Aufwand bei der Aktualisierung

- Orientierungshilfe

Nachteile:

- Weniger Information als bei Stellenbeschreibung

- Bei zu grosser Anzahl der Kürzel geht die Übersichtlichkeit verloren

Welche drei Elemente kennzeichnen das institutionale Organisationsverständnis?

1. Organisationen sind auf spezifische Ziele hin ausgerichtet

2. Organisationen bestehen aus mehreren Personen, die ihre Aufgabe auf der Grundlage einer geregelten und der Absicht nach rationalen Arbeitsteilung erfüllen

3. Organisationen weisen beständige Grenzen auf, die eine Unterscheidung von der Organisations Innen- und Aussenwelt ermöglichen --> klar sichtbar, wer Organisationsmitglied ist und wer nicht

Wie funktioniert der Übergang von der Aufgaben- zur Arbeitsanalyse?

1. Die Teilaufgaben 5. Ordnung (Elementaraufgaben) aus der Aufgabenanalyse bilden die Arbeitsteile 1. Ordnung (Arbeitsgänge) der Arbeitsanalyse

2. Die Arbeitsgänge werden schrittweise zerlegt zu Arbeitsteilen 2. Ordnung (Gangstufen)

3. Die Gangstufen werden weiter zerlegt bis z.T. einzelnen Handgriffen in Arbeitsteile 3. Ordnung (Gangelemente)

Was sind andere Begriffe für Sekundärprozesse?

- Supportprozesse

- Unterstützungsprozesse

Wie wird der Ist- und Soll-Zustand bei der Zielsuche festgehalten?

Was sind Merkmale von Kommunikationsdiagrammen?

Richtung und Intensität der kommunikativen Verbindung zwischen den einzelnen Organisationseinheiten

Was betrachtet die Kultur (Dreieck der Organisation)?

- Leitbild

- Führungsstil

- Kultur bezogen auf: Organisation, Team, einzelnen Mitarbeiter

Wie funktioniert das Prozessmanagement als Sekundärorganisation?

Das Prozessmanagement überlagert die primären Strukturen --> prozessorientierte Matrix- oder Tensororganisation.

--> funktionsübergreifende Geschäftsprozesse tragen zur Überwindung der Schnittstellenproblemen bei.

--> funktionionsübergreifendes Steuern der Geschäftsprozessabläufe

Welche Gliederungsmerkmale einer Aufgabe sind formale Merkmale?

- Rang

- Phase

- Zweckbeziehung

Vervollständige den Satz:

"Je höher der Organisationsgrad, desto..."

"...stabiler ist ein Unternehmen"

Was betrachtet die Strategie (Dreieck der Organisation)?

Unternehmensziele und die Erreichung derer

Was ist operatives Management?

Lenkung des Unternehmens:

- Prozesse (im Hinblick auf die Erreichung strategischer Ziele und normativer Vorgaben)

- Mitarbeiterführung

- Qualitätsmanagement

--> daily business --> kurzfristige Steuerung

Wie lässt sich der Zusammenhang von Leitungsspanne und Leitungstiefe erklären?

Was ist strategisches Management?

Gesaltung der langfristigen Überlebens- und Entwicklungsfähigkeit des Unternehmens --> Schaffen von Wettbewerbsvorteilen (Vision, Unternehmenspolitik, Strategie)

Wie gross darf die Leitungsspanne sein?

Nur so gross, dass ein Vorgesetzter die ihm unterstellten MA zufriedenstellend steuern und überwachen kann --> eine zu grosse Anzahl direkt unterstellter Personen und/oder zu häufige und lange Nutzung der Leitungsbeziehung führen zu Überlastung der Führungskapazität eines Vorgesetzten

Was ist der PDCA-Zyklus?

P = Plan

D = Do

C = Check

A = Act

--> Methodische Anleitung, um Verbesserungen systematisch zu planen, durchzuführen, in ihren Wirkungen zu prüfen und so lange zu optimieren, bis die Verbesserungsziele tatsächlich erreicht sind.

Sortiere die drei Begriffe (1-3) nach den untenstehenden Kriterien (A-C).

1: Profit-Center
2: Investment-Center
3: Cost-Center

A: Kontrolle über Kosten, Ergebnis & Investitionen
B: Kontrolle über Kosten
C: Kontrolle über Kosten & Ergebnis

1 - C

2 - A

3 - B

Was sind Gliederungsmerkmale einer Aufgabe in der Aufgabenanalyse?

Verrichtung: Art der Leistung, die zu erbringen ist (z.B. Belegbuchung --> Beleg lesen, Daten eingeben, Beleg ablegen)

Objekt: Art de Gegenstandes, auf den sich die Verrichtung bezieht (materiell und immateriell) --> z.B. materiell: Belege / immateriell: Daten

Rang: Trennung von Entscheidungs- und Ausführungsaufgaben --> Entscheidung = Führungskraft / Ausführung = Mitarbeiter --> z.B. Entscheidung, ob Beleg gebucht wird --> Entscheidung / Durchführung der Belegbuchung --> Ausführung)

Phase: Durchführung einer Gesamtaufgabe in drei Phasen: Planung, Realisation, Kontrolle --> z.B. Planungsaufgabe: Planung der Buchungsreihenfolge / Realisationsaufgabe: Durchführung Belegbuchung / Kontrollaufgabe: Kontrolle der Buchungsvorgänge

Zweckbeziehung: Unterscheidung von primären und sekundären Teilaufgaben nach ihrem Bezug zur Gesamtaufgabe

 

Was beinhalten die primären Wertaktivitäten nach Porter?

Physische Herstellung & Vertrieb des Produkts sowie den Kundendienst.

Was sind die Schritte der Prozessstrukturierung?

  1. Prozessstruktur definieren
  2. Reihenfolge festlegen
  3. Schnittstellen definieren
  4. Prozesse integrieren
  5. Erfolgsindikatoren festlegen
  6. Prozessverantwortung zuweisen

Für was sorgen die sekundären Wertaktivitäten nach Porter?

Dafür, dass die primären Tätigkeiten überhaupt stattfinden können.

Was ist die 635-Methode?

--> Brainwritting-Formular

--> 6 Personen, 3 Ideen, 5x weitergeben

Welche Gliederungsmerkmale einer Aufgabe sind sachliche Dimensionen?

- Verrichtung

- Objekt

Was zeigen die Primär- und Sekundärorganisationen?

Primärorganisation: Zeigt, was das Unternehmen macht

Sekundärorganisation: Unterstruktur, die einen weiteren Fokus legt

Nach welchen Kriterien lassen sich Prozessarten unterscheiden?

1: Prozessgegenstand (materielle Prozesse, Informationsprozesse)

2: Art der Tätigkeit (operative Prozesse, Managementprozesse)

3: Marktbezug (Primärprozesse, Sekundärprozesse, Innovationsprozesse)

Weshalb gibt es nach der Prozessintegration teils nach wie vor Liege- und Transferzeiten?

Weil sich gewisse Prozesse (Trockenzeit nach Lackierung) nur durch Verfahrens- aber nicht durch Prozessoptimierung vermindern.

Was sind Gründe für eine Prozessorientierung der Unternehmensorganisation?

- Tatsächlicher Prozess läuft über mehrere Funktionen hinweg

--> durch "traditionelle" Organsationskonzepte zeigen sich aber folgende Mängel:

- Funktionale Abschottung
- Informationsfilterung
- Koordinationsprobleme
- Steuerungsprobleme

Welche Konfigurationskriterien gibt es?

- Abteilungsbildung nach Verrichtungen --> Verwandte Verrichtungen oder Funktionen werden einer Leitungsstelle zugeordnet --> Abteilung ist tätigkeitsspezialisiert --> führt zu einer Konzentration gleichartiger Personalqualifikationen, Methoden und Sachmitteln

- Abteilungsbildung nach Objekten --> Stellen werden zusammengefasst, die sich mit denselben Objekten, Produkten oder Dienstleistungen auseinandersetzen --> innerhalb der Abteilung kann es Unterabteilungen geben, die nach anderen Konfigurationskriterien gestaltet sind

- Abteilungsbildung nach Kundengruppen --> Stellengruppierung nach Kundenmerkmalen --> zweckmässig, wenn ein Unternehmen bestimmte Kundengruppen gezielt betreuen möchte (z.B. Bank: Privat- und Firmenkunden)

- Abteilungsbildung nach Regionen --> Stellenzuordnung nach geografischen Betätigungsfeldern --> bietet sich an, wenn Aktivitäten "vor Ort" entfaltet werden sollen --> primär vertriebsorientierte Organisationen (z.B. Versicherungen, Sparkassen)

Nenne die Faktoren der internen Orientierung, welche Organisationskonzepte erfüllen müssen.

1. Leistungsprozess-Effizienz

2. Führungsprozess-Effizienz

3. Humanressourcen-Effizienz

4. Sachressourcen-Effizienz

In der Prozessrealisation muss ein Soll-Ist-Vergleich vorgenommen werden.

Anhand welcher Punkte lässt sich dies messen?

- Kundenzufriedenheit
- Termintreue
- Prozesskosten
- Prozesszeit
- Prozessqualität

Nenne 3 Vor- und Nachteile von einem Einliniensystem.

Vorteile Nachteile
Eindeutige Regelung der Unterstellungsverhältnisse Starke quantitative und qualitative Belastung (eventuell Überlastung) der Leitungsstellen und insbesondere der Leistungsspitze
Klare Aufgaben- und Kompetenzzuordnung --> geringes Konfliktrisiko Lange Kommunikations- und Weisungswege --> Gefahr von Informationsfilterungen und Zeitverlusten
Überschaubares und einfaches Leitungssystem (Einheit der Leitung und der Auftragserteilung) Betonung von Hierarchiedenken und Positionsmacht
Lückenloser Informationsfluss top-down und bottom-up über alle Hierarchieebenen Ausgeprägte Abhängigkeit der nachgeordneten von den vorgesetzten Stellen
Gute Kontrollmöglichkeiten Gefahr der Überorganisation (Bürokratisierungstendenz)

 

Welche Kompetenzarten können unterschieden werden?

1. Umsetzungskompetenzen (Ausführungs-, Verfügungs-, Antrags-, Entscheidungs- und Vertretungskompetenz im Rahmen der Umsetzung) --> ausführende Stufe

2. Leitungskompetenzen (Fremdentscheidungs-, Weisungs-, Richtlinien- und Kontrollkompetenz) --> leitende Stufe

Welche Formen der Primärorganisationen gibt es?

1. Funktionale Organisation

2. Divisionale Organisation

3. Matrix- oder Tensororganisation

4. Holdingorganisation

Was ist bei einem Fragebogen zur Informationsgewinnung wichtig?

- Bezeichnung der Fragenkategorie

- Geschlossene Fragen in Kombination mit anschliessenden offenen Fragen zur Konkretisierung

Was beschreibt die vertikale Spezialisierung?

Qualitative Trennung zwischen Aufgabenplanung, -Kontrolle und -Durchführung

--> Gem. Taylor "Trennung von Hand- und Kopfarbeit" --> Ausführende sollen nicht über Art und Weise der Ausführung entscheiden

--> Je geringer die Aufgabenkomplexität, desto höher die vertikale Spezialisierung

Beschreibe in folgender Prozesslandkarte, was auffällig ist:

- Finanzmanagement als Unterstützungsprozess definiert anstatt strategischer Prozess --> Aufgaben müssen im Bereich Finanz- und Lohnbuchhaltung, aber nicht finanzielle Führung liegen

- Entwicklung & Planung von Studienprogrammen ist evtl. eher ein Unterstützungsprozess, da dort noch kein Mehrwert für den Kunden generiert wurde. Der Mehrwert entsteht erst durch die Lehrveranstaltung.

Achtung: Entwicklung & Planung von Studienprogrammen ist eine Kernkompetenz einer Schule, aber nicht zwingend ein Kernprozess

--> Hinweis: Von Prozesslandkarte kann nicht auf Organigramm geschlossen werden und umgekehrt.

Wo liegt der Übergang von der Aufgaben- zur Arbeitsanalyse?

Dort, wo die Frage vom "was?" ins "wie?" übergeht

Beschreibe ein Beispiel eines Ursache-Wirkungs-Diagramms

Welche Kernfrage beantwortet die Aufgabenanalyse?

Strukturierung von Aufgaben:

--> Sysrematische Zerlegung einer Gesamtaufgabe in Teilaufgaben --> vom Groben ins Detail

--> Dadurch Entstehung einer Teilaufgabenhierarchie

--> Was ist zu tun?

Was ist die instrumentale Sichtweise einer Organisation?

"Das Unternehmen hat eine Organisation"

--> Hierarchie, Organigramm (Stuktur, die definiert, wie wir zusammenarbeiten)

--> Improvisation & Disposition werden durch generelle Regelungen (dokumentiert!) ersetzt

Nenne zwei Vor- und Nachteile von funktionalen Organisationen.

Vorteile Nachteile
Einfache & überschaubare Struktur Vielzahl an Schnittstellen & Abhängigkeiten
Nutzung von Spezialisierungseffekten Gefahr von Bereichsegoismen & Suboptimierungen
In sich geschlossene, klar abgegrenzte und damit gut kontrollierbare Funktionsbereiche Überlastung der Unternehmensführung (Kamineffekt)
  Überbetonung des Spezialistentums
  Eingeschränkte Möglichkeiten der Personalentwicklung

 

Welchem der folgenden Lösungen lässt sich die Aufgabensynthese zuordnen?




Was ist die Wertschöpfungskette?

Verbindung von allen Geschäftsprozessen eines Unternehmens; sie umfasst alle Tätigkeiten, durch die ein Produkt entwickelt, hergestellt, vertrieben, ausgeliefert und unterstützt wird.

Was sind Einzelziele der Prozessorganisation und wie beeinflussen sich verschiedene Faktoren?

  1. Verbesserung der Innovationsfähigkeit
  2. Verkürzung der Durchlaufzeiten
  3. Erhöhung der Prozessqualität
  4. Senkung der Prozesskosten

--> Steigerung der Prozesseffizienz (magisches Viereck, siehe Abbildung)

--> Sinnvolle Balance finden, Faktoren beeinflussen sich gegenseitig, z.B. wird die Zeit verringert, sinkt die Qualität und die Kosten steigen.

Was zeichnet Geschäftsprozesse aus?

- Abgeleitet aus den Kernkompetenzen

- Strategisch vorteilhaft, wettbewerbswirksam, erfolgskritisch, unternehmensspezifisch

- Mit einem direkten Kundennutzen und einem messbaren Beitrag zur Wetschöpfung

Welche Handlungsoptionen zur Prozessoptimierung gibt es für folgende Fälle:

A) Kritische Prozesse --> Neue Prozesse

B) Kritische Prozesse --> Bestehende Prozesse

C) Unkritische Prozesse

A) Prozess-Design

B) Prozess-Redesign / Prozess-Verbesserung

C) Prozess-Verbesserung / Prozess-Outsourcing / Prozess-Elimination

Welche Prozesse sollten tiefer gegliedert (Elementarprozesse) werden?

Sich häufig wiederholsende Prozesse --> Problemerkennung und Prozessschrittoptimierung möglich (z.B. Produktionsprozesse in Grossserien- und Massenfertigung)

Was definiert der Begriff Projektmanagement?

Zielgerichtete Abwicklung eines einmaligen Projektes mit fixem Beginn & Ende

Was sind die Phasen der Prozessgestaltung?

  1. Phase: Prozessdefinition (Prozessnalyse & Zielbildung, Prozessaufgabe festlegen, Prozessumfang definieren)
  2. Phase: Prozessstrukturierung (Prozessstruktur bestimmen, Reihenfolge festlegen, Schnittstellen definieren, Prozesse integrieren, Erfolgsindikatoren für ein Prozesscontrolling festlegen, Zuweisung der Prozessverantwortung)
  3. Phase: Prozessrealisation (Organisatorische Verankerung und Prozessdurchführung, Prozesscontrolling)
  4. Phase: Prozessoptimierung (Prozessanalyse auf Basis Soll-Ist-Vergleiche, externes/internes Prozess-Benchmarking, Gesamtbeurteilung de Prozesses)

--> Phase 1 &2 : Prozess-Redesign

--> Phase 3 & 4: KVP

Was wird bei der Selbstaufschreibung zur Informationsgewinnung notiert?

- Bearbeitungshinweise (z.B. Formular fortlaufend ausfüllen, jeden Tag mind. 1 Blatt, etc.)

- Basisdaten (z.B. Tagesbericht für den ..., Blatt-Nr., Name, Stellenbezeichnung)

- Tätigkeitsinformationen (Art der Tätigkeit, Ursache, Dauer)

Wann ist der organisatorische Rationalisierungsgrad optimal?

Wenn alle gleichartigen und regelmässig auftretenden Vorgänge mittels genereller Regelungen entschieden werden.

Was sind die zwei Grundprinzipien der Aufgabensynthese?

1: Aufgabenzentralisation: Zusammenfassung der Teilaufgaben nach gleichartigen Merkmalen --> Artenteilung, funktionale Arbeitsteilung

2: Aufgabendezentralisation: Trennung der Teilaufgaben nach gleichartigen Merkmalen --> Mengenteilung, segmentierende Arbeitsteilung

--> Frage der Kapazität bzw. Menge der anfallenden Arbeit: Dezentralisation eher bei grossen Unternehmen

Wie lässt sich Verantwortung unterscheiden?

1. Handlungsverantwortung --> Rechenschaftspflicht hinsichtlich Art & Weise der Aufgabenerfüllung

2. Ergebnisverantwortung --> Rechenschaftspflicht hinsichtlich Zielerreichung

3. Führungsverantwortung --> Rechenschaftspflicht hinsichtlich wahrgenommener Führungsaufgaben

In welche Arten werden Prozesse laut St. Galler Management Modell gegliedert?

- Managementprozesse

- Geschäftsprozesse

- Unterstützungsprozesse

Was ist das Hauptproblem bei der Dokumentation?

Dynamik der organisatorischen Sachverhalte, d. h. es herrscht ein permanenter Aktualisierungsbedarf

Was ist der Unterschied zwischen direkter und indirekter Führung?

Direkte Führung: Zusammenwirken der Führungspersonen und der Mitarbeitenden bei der Aufgabenerfüllung --> Personalführung

Indirekte Führung: Rahmenbedingungen im Unternehmen, die vor allem von der Strategie, der Stuktur und Kultur geprägt werden --> Unternehmensführung

Was meint der Begriff Konfiguration in Zusammenhang mit der Organisation?

Zusammenfassung von Stellen und Gremien --> Organigramm

Was ist normatives Management?

Entwicklung von Wertvorstellungen und Verhaltensgrundsätzen die für den Umgang mit verschiedenen Anspruchgruppen und eignene unternehmerische Tätigkeit gelten --> Leitbild

Was beschreibt die "organisatorische Lücke"?

Strategien lassen sich schneller verändern als Strukturen. Wird die Stuktur nicht schnell genug an die Strategie angepasst, kann eine Lücke entstehen.

Welche Begriffe befinden sich im Dreieck der Organisation?

- Strategie

- Struktur

- Kultur

Was sind die Merkmale eines Prozesses?

- Aufgabe & Ziele

- Ereignis als Anstoss

- Transformation von Input in Output

- Quelle (Ursprungs- oder Entstehungsort eines Güter- oder Materialflusses) & Senke (Verbrauchsort oder Zielort eines Güteraufkommens oder Materialflusses) können interner oder externer Natur sein

- Transformation durch Abfolge von Aktivitäten

- Ressourcen (menschliche Arbeitsleistung, Sachmittel, Informationen, Methoden)

- Durchlaufzeit (Zeitraum zwischen Start & Ende)

Was ist die Fayolsche Brücke?

Ein formaler Kommunikationsweg, der es erlaubt, dass zwei Stellen über einzelne Hierarchiebenen direkt miteinander kommunizieren dürfen.

Was sind Managementprozesse?

- Prozesse, die das Ziel verfolgen, die Unternehemensaktivitäten zu planen, steuern und kontrollieren

- Prozesse, die zur übergreifenden strategischen und finanziellen Gestaltung, Lenkung und Entwicklung der Primär- und Sekundärprozesse dienen

Was sind Probleme bei der Zielbildung?

Zieldefekte (Offenheit, Unschärfe, …) und

- Interdependenzprobleme

- Präferenzprobleme

- Instrumentalprobleme

Welchem der folgenden Lösungen lässt sich die Arbeitssynthese zuordnen?




© 2026 MemoCard